EN

关于三开

集科研,生产,销售,服务于一体的现代经济体

产品服务

专业生产智能万能式断路器,负荷-隔离开关,智能型塑壳断路器,漏电断路器,智能型自动转换开关电器,高分断小型断路器,电源保护器,交流接触器,热继电器,电器火宅监控探测器,控制与保护开关等低压电器产品及高压真空断路器”

服务案例

产品中心

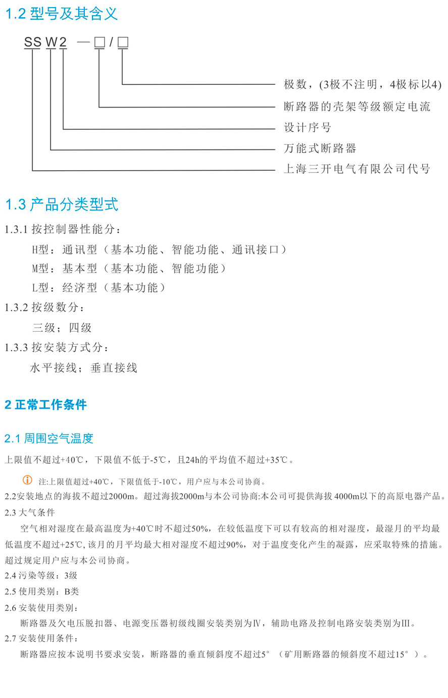
首页 SSW2框架断路器

产品介绍

ssw2-1600万能式断路器(以下简称断路器)主要用于交流50Hz\额定工作电压400V、(690V)额定电流200A至1600A的配电网络中,用于分配电能、保护线路和电源设备免受过载、欠电压、短路、单相接地等故障的危害。该断路器具有可通讯及多种智能保护功能,可避免不必要的停电,提高电网运行的安全性、可靠性。630A及以下断路器可用作电动机保护,作为控制电动机的偶然起动及停止之用。



  • 产品特点
  • 技术参数




联系我们

Copyright  2017 上海三开电气工程有限公司 版权所有